Номер 1066 - ГДЗ Алгебра 7 класс. Мерзляк, Полонский. Учебник. Страница 212

Вернуться к содержанию учебника

Страница 212

1063 1064 1065 1066 1067 1068 1069

Вопрос

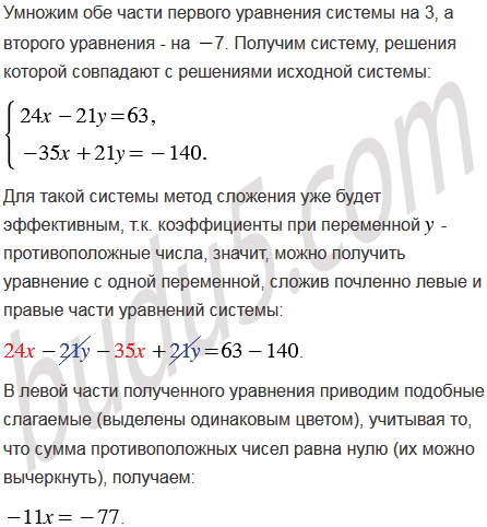
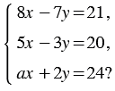
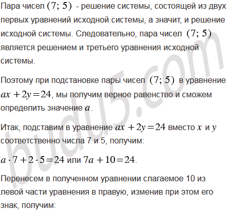
При каком значении имеет решение система уравнений:

Подсказка

Ответ


Вернуться к содержанию учебника