Номер 1063 - ГДЗ Алгебра 7 класс. Мерзляк, Полонский. Учебник. Страница 211

Вернуться к содержанию учебника

Страница 211

1060 1061 1062 1063 1064 1065 1066

Вопрос

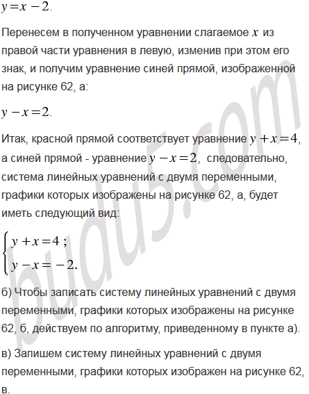
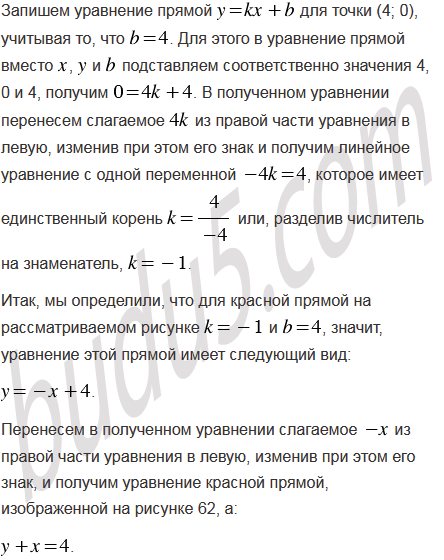
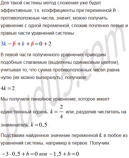
Запишите систему линейных уравнений с двумя переменными, графики которых изображены на рисунке 62.

   

              а                                        б

   

              в                                         г

                                 Рис. 62

Подсказка

Ответ


Вернуться к содержанию учебника