Номер 161 - ГДЗ Алгебра 8 класс. Мерзляк, Полонский. Учебник. Страница 40

Вернуться к содержанию учебника

Упражнения § 5. Страница 40

158 159 160 161 162 163 164

Вопрос

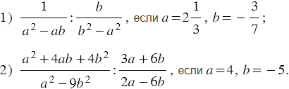
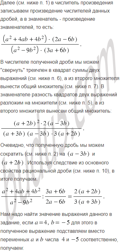
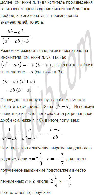
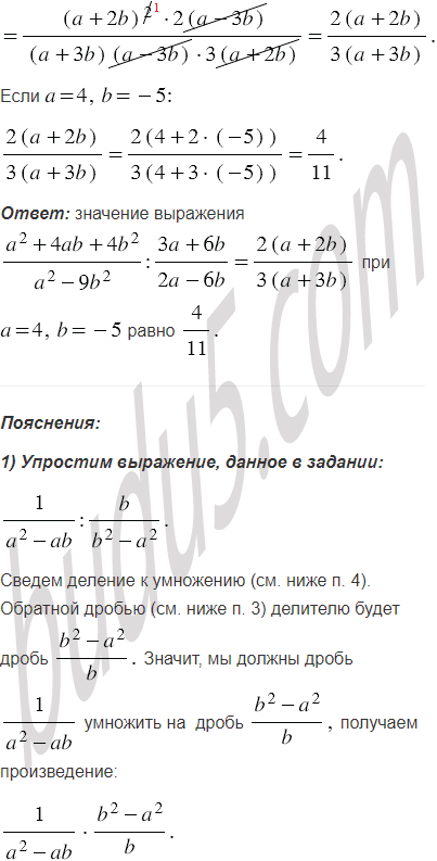
Найдите значение выражения:

Подсказка

Ответ


Вернуться к содержанию учебника