Номер 132 - ГДЗ Алгебра 8 класс. Мерзляк, Полонский. Учебник. Страница 31

Вернуться к содержанию учебника

Упражнения § 4. Страница 31

129 130 131 132 133 134 135

Вопрос

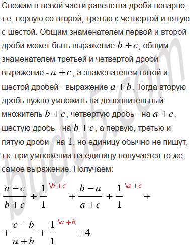
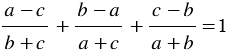
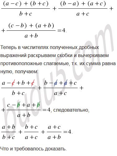
Докажите, что если , то .

Подсказка

Вспомните:

  1. Что называют тождеством.
  2. Какую дробь называют рациональной.
  3. Что называют одночленом.
  4. Что называют многочленом.
  5. Сложение и вычитание рациональных дробей с разными знаменателями.
  6. Сложение и вычитание рациональных дробей с одинаковыми знаменателями.
  7. Подобные слагаемые, правила раскрытия скобок.
  8. Противоположные числа.
  9. Правила сложения рациональных чисел.
  10. Правило вычитания рациональных чисел.

Ответ


Вернуться к содержанию учебника