Номер 116 - ГДЗ Алгебра 8 класс. Мерзляк, Полонский. Учебник. Страница 29

Вернуться к содержанию учебника

Упражнения § 4. Страница 29

113 114 115 116 117 118 119

Вопрос

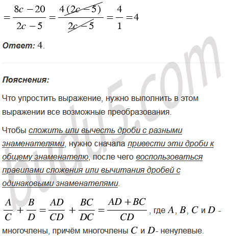
Упростите выражение:

Подсказка

Вспомните:

  1. Какую дробь называют рациональной.
  2. Что называют одночленом.
  3. Что называют многочленом.
  4. Основное свойство рациональной дроби.
  5. Деление и дроби.
  6. Сложение и вычитание рациональных дробей с разными знаменателями.
  7. Сложение и вычитание рациональных дробей с одинаковыми знаменателями.
  8. Подобные слагаемые, правила раскрытия скобок.
  9. Степень с натуральным показателем.
  10. Свойства степени с натуральным показателем.
  11. Распределительное свойство умножения.
  12. Умножение одночлена на многочлен.
  13. Разложение многочленов на множители.
  14. Противоположные числа.
  15. Правила сложения рациональных чисел.
  16. Правило вычитания рациональных чисел.

Ответ


Вернуться к содержанию учебника