Номер 635 - ГДЗ Математика 5 класс. Мерзляк, Полонский. Учебник. Страница 159

Вернуться к содержанию учебника

Страница 159

632 633 634 635 636 637 638

Вопрос

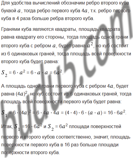
Ребро одного куба в 4 раза больше ребра второго. Во сколько раз: 1) площадь поверхности первого куба больше площади поверхности второго; 2) объем первого куба больше объема второго?

Подсказка

Вспомните:

  1. Что такое куб, как найти площадь его поверхности.
  2. Как найти объем куба.
  3. Степень числа.
  4. Умножение чисел.

Ответ


Вернуться к содержанию учебника